Factores Sociales Que Influyen En La Conducta Individual Y Grupal
Por último los grupos de referencia crean presiones que pueden influir sobre la elección de los productos y. Y anomia Factores sociales que influyen en la conducta individual y grupal.

Temario De Psicologia 1609 Pdf Free Download
Asimismo influyen en sus actitudes y el conceptoque tienende sí mismos.
Factores sociales que influyen en la conducta individual y grupal. FACTORES SOCIALES Y CULTURALES EN LA CONDUCTA INDIVIDUAL Y GRUPAL PSICOLOGÍA SOCIAL Rama de la psicología que investiga cómo piensan y se influyen las personas entre sí como interactúan. Influyen en las personas al menos detres formas diferentes. Relaciones sociales en el grupo.
Procesos que se manifiestan en las conductas individual y grupal. Factores que influyen en la conducta individual y grupal. PSICO SOCIAL La vida Social La vida Social Consiste en la.
Relaciones estrato social persuasión propaganda y asociaciones Factores. Factores sociales que influyen en la conducta individual y grupal Respuesta La psicología individual explica cómo el individuo se apropia las pautas de. Conducta individual social y cultural.
En primer lugar exponen al individuo a nuevos comportamientos y estilos de vida.

Salud Ambiental Modulo Salud Ambiental Maestria Salud Ocupacional 2015 Centro De Investigaciones Y Estudios De La Salud Cies Universidad Nacional Autonoma Ppt Descargar
Conducta Individual Social Y Cultural Nosotros Y Los Demas

Los Factores Sociales Y Culturales Y Su Influencia En La Conducta Individual Y Grupal Youtube

Factores Sociales Y Culturales En La Conducta
Factores Individuales Y Grupales Que Influyen En La Productividad De Los Trabajadores De Las Grandes Y Medianas Empresas De Guayaquil
Procesos Que Se Manifiestan En Las Conductas Individuales Y Grupales Nosotros Y Los Demas

Los Factores Sociales Y Culturales Y Su Influencia En La Conducta Individual Y Grupal By Ilse Lopez

Capitulo 19 Los Factores Sociales Y Culturales Y Su Influencia En La Conducta Individual Y Grupal Youtube

Factores Sociales Y Culturales En La Conducta

Factores Sociales Y Culturales En La Conducta

2 3 El Individuo Dentro De La Organizacion Compartir Conocimiento Y Trabajo Colaborativo

Los Factores Sociales Y Culturales Y Su Influencoa En La Conducta Individual U Grupal Youtube

Click On The Image To View The High Definition Version Create Infographics At Http Venngage Com How To Create Infographics Tips Happy

Factores Sociales Y Culturales En La Conducta
Los Principales Factores Que Influyen En La Conducta Del Consumidor Blog Marketing Link Universidad Del Pacifico

Factores Sociales Y Culturales Influencia En La Conducta I By Caro Solana On Prezi Next
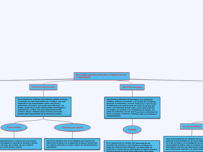
Factores Que Influyen En La Conducta De Mapa Mental

Factores Sociales Y Culturales En La Conducta

Factores Sociales Y Culturales En La Conducta





Posting Komentar untuk "Factores Sociales Que Influyen En La Conducta Individual Y Grupal"