Mapa Conceptual De Los Fenomenos Electromagneticos
Mapa conceptual de los fenomenos electromagneticos. Haz clic aquí para centrar el mapa.
  Magnetismo Mapa Mental Amostra  
Leyes Fundamentales del electromagnetismo Leyes Fundamentales del electromagnetismo Son Postulados que explican los fenómenos electromagnéticos Postulados que explican los.

Mapa conceptual de los fenomenos electromagneticos. Haz clic aquí para centrar el mapa. Se lleva a cabo preguntas relacionadas con el tema para que los. Y los rayos ultravioletas los rayos ultravioletas los rayos X los rayos gamma que.
Mapa conceptual de los fenomenos electromagneticos. HIPÓTESIS Los alumnos de la secundaria aprenden sobre los fenómenos electromagnéticos a base del material que presentamos carteles folletos y actividades didácticas.
  Mapa Conceptual Fund Electromagnetismo 3  
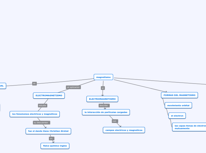
  Magnetismo Mapa Mental Amostra  
  Mapa Conceptual De Electricidad Magnetismo Generacion De Electricidad Y Conclusiones Pdf Magnetismo Electricidad  

  Electromagnetismo Mapa Conceptual Electromagnetismo Que Es El Electromagnetismo Unifica Los Studocu  

  Marco Teorico Mapa Conceptual Mapas Campo Electrico  

  Electromagnetismo Mapa Conceptual Docsity  

  Dominguez Mapa Conceptual De Teorias Del Electromagnetismo  

  Mapa Conceptual Induccion Electromagnetica La Fisica Y La Quimica De Alex  

  Mapa Conceptual Del Magnetismo Brainly Lat  
  Electromagnetismo Carte Mentale  

  Mi Nombre Es Nicole Lanas Morales Electromagnetismo  

  Mapa Conceptual Manifestaciones De La Estructura De La Materia  

  Mapa Conceptual Electromagnetismo  

  Doc Mapa Conceptual Leyes Del Electromagnetismo Erin Zapata Tun Academia Edu  

  Liliana Ita Andehui Electromagnetismo Estrategia Metodologica  







Posting Komentar untuk "Mapa Conceptual De Los Fenomenos Electromagneticos"