Como Crear Mapa Conceptual En Powerpoint
Esto puede mostrar los distintos lugares en. Por ejemplo vincula algunas ubicaciones en un mapa.

Como Hacer Un Mapa Conceptual En Power Point 2016 Youtube
Start Designing With Your Team Today.
Como crear mapa conceptual en powerpoint. Ad Generate Concept Maps With Premium Design Templates On Canva Pro. Nuevos mercados para expandirte. Además si eres una persona creativa a la que le gusta innovar puedes probar a insertar audio o música que acompañe a tu mapa conceptual.
Una diapositiva de mapa ilustrada podría ser eficaz. Mapas que muestran el historial. Necesitas considerar pocas cosas cuando creas un mapa conceptual para visualizar tus ideas de negocios.
About Press Copyright Contact us Creators Advertise Developers Terms Privacy Policy Safety How YouTube works Test new features Press Copyright Contact us Creators. Hoy aprenderás como hacer un mapa conceptual en PowerPoint crear mapa conceptual. Ad Generate Concept Maps With Premium Design Templates On Canva Pro.
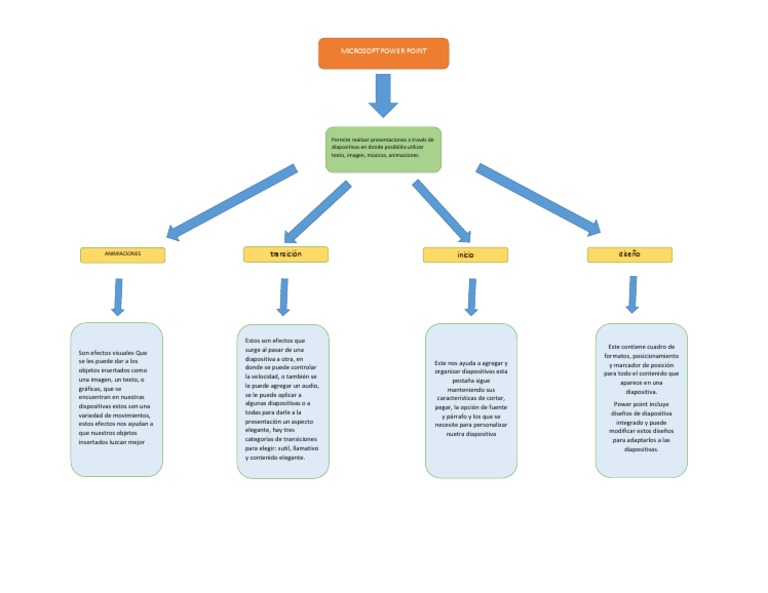
Mapa conceptual en power point aprende a crear un mapa conceptual en power point de una manera fácil y sencillaEjemplo mapa conceptual en power pointMapa s. En PowerPoint es fácil crear un mapa conceptual solo lo que se requiere es idea e imaginación para poder desarrollar nuestra presentación y con estos pasos lo podrás lograr. Se diferencia del mapa.
Resalta los territorios que estás buscando. Cómo hacer un mapa conceptual en PowerPoint. Start Designing With Your Team Today.
O prueba con un mapa del mundo en PowerPoint. Prueba algo como un mapa de Estados Unidos de PowerPoint bien diseñado. Sign Up For Canva Pro And Get A Free 30-Day Trial.
Sign Up For Canva Pro And Get A Free 30-Day Trial.

Como Hacer Un Mapa Conceptual En Powerpoint Youtube

Como Hacer Un Mapa Conceptual Con Powerpoint Estilo Cmaptools Youtube
Mapa Conceptual De Power Point Pdf Microsoft Powerpoint Software

Crear Mapas Conceptuales Con Powerpoint Youtube

Crea Tu Mapa Conceptual En Powerpoint Mejor Que Canva

Plantillas De Mapa Mental Mind Map Para Powerpoint Showeet

Como Crear Un Mapa Conceptual En Powerpoint Tutorial

Presentacion Mapa Conceptual Entorno Power Point
.jpg)
How To Make A Mindmap On Powerpoint In 60 Seconds

Como Crear Un Mapa Conceptual En Powerpoint Tutorial

Como Hacer Un Mapa Conceptual En Powerpoint Youtube

Como Hacer Un Mapa Conceptual Desde Powerpoint Avi Youtube

Hacer Mapas Conceptuales Con Power Point 2016 Youtube

Como Hacer Un Mapa Conceptual En Powerpoint Youtube

Como Hacer Un Mapa Conceptual En Word

Plantillas De Mapas Conceptuales En Powerpoint Plantillas Gratis

Como Hacer Un Mapa Conceptual Creativo En Powerpoint Paso A Paso







Posting Komentar untuk "Como Crear Mapa Conceptual En Powerpoint"