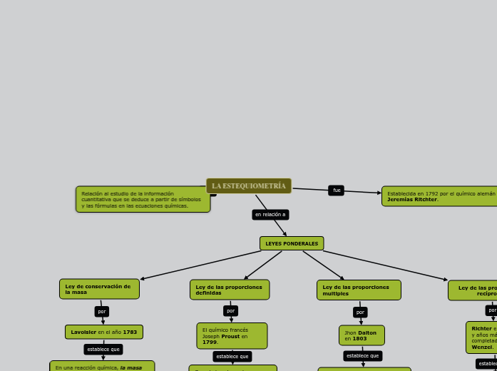
Mapa Conceptual De Las Leyes Ponderales
Constan de 6 leyes. La proporción en masa y volumen para formar compuestos.
![]()
Mapa Conceptual Leyes Ponderales Informatica Studocu
Tratan de las cantidades de las sustancias que intervienen en las reacciones.
Mapa conceptual de las leyes ponderales. Los famosos cálculos estequiometricos. También llamadas leyes de las combinaciones quimicas. Leyes ponderales Investigación Navegadores Y Buscadores MAPA Conceptual Calidad y calidad en el inicio informacion de la administracion Personajes de la paz - lala Otros documentos relacionados Territorio y división de poderes 180 332 1 SM - apunte Conjunto DE Números 11 - apunte Resumen Vectores Tippens Fisica 1 shrunk El método Champanoise Tarea de.

La Materia Leyes Ponderales Ppt Video Online Descargar
Cuadro Sinoptico De Conceptos De Las Leyes Ponderales Pdf Reacciones Quimicas Oxigeno

Estequiometria Mindmeister Mapa Mental

4 4 Mapa Mental Leyes Ponderales By Erick Didier Jimenez Alvarez

Lisgonzalez Quimica Leyes Ponderales
Calculo Estequiometrico Mapa Mental
Cuadro Sinoptico De Las Leyes Ponderales Imagui

7 Ideas De Ley De La Conservacion De La Materia Y Energia Ciencias Quimica Ley De Conservacion De La Materia Quimica
La Estequiometria Mapa Mental Amostra
Leyes Ponderales Y Volumetricas Son Las Que Mindmeister Mapa Mental

Leyes Ponderales Mapa Conceptual Demi Mapa

Mapa Mental Leyes Ponderales By Eunice Terrones

Leyes Ponderales Mapa Mental Amostra
Mapa Conceptual Quimica Tecnologia Federico Gallego Salomon Eusse Daniel Estrada

Leyes Ponderales De Las Reacciones Quimicas Docsity







Posting Komentar untuk "Mapa Conceptual De Las Leyes Ponderales"