Como Hacer Un Cuadro Conceptual En Excel
Expresar verbalmente la imagen mental que deseamos transmitir. Puedes crear o hacer un mapa.

Usar Ms Excel Para Crear Mapas Conceptuales En Cmap Tools Youtube
Cómo construir un mapa conceptual en Excel Conceptos.

Como hacer un cuadro conceptual en excel. Pasos para hacer un cuadro sinóptico en Excel. Luego repita los pasos 4 y 5 para agregar cuadros de. Como hacer un mapa conceptual en excel.
Abre el menú de Insertar Selecciona Figuras y agrega una llave de cuadro sinóptico.

Excel Avanzado Creacion De Macros Mapa Conceptual
![]()
Mapa Conceptual Historia De Excel

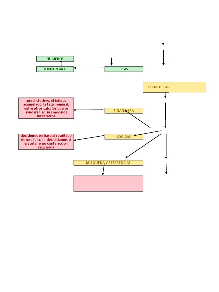
Mapa Conceptual De Funciones De Excel
Existe Alguna Aplicacion De Microsoft Que Permita Hacer Microsoft Community

Como Hacer Un Mapa Conceptual En Word Youtube

Mapa Conceptual En Excel Youtube

Hacer Un Mapa Conceptual En Excel Paso A Paso La Mejor Opcion Youtube

Mapa Conceptual De Excel Excel

Calculos En Excel Mapa Conceptual Manejo De Sistemas De Informacion

Plantilla Mapa Conceptual En Word Resultados De Yahoo Espana En La Busqueda De Imagenes Mapa Conceptual Mapas Powerpoint

Como Hacer Un Mapa Mental En Excel Teoria Y Practica Youtube

Cuadro Sinoptico En Excel Youtube
Mapa Conceptual Trabajo Excel Pdf Microsoft Excel Hoja De Calculo

Como Hacer Un Cuadro Sinoptico En Excel Lucidchart

Las Herramientas Mas Sencillas Para Crear Mapas Visuales Y Conceptuales Nobbot








Posting Komentar untuk "Como Hacer Un Cuadro Conceptual En Excel"