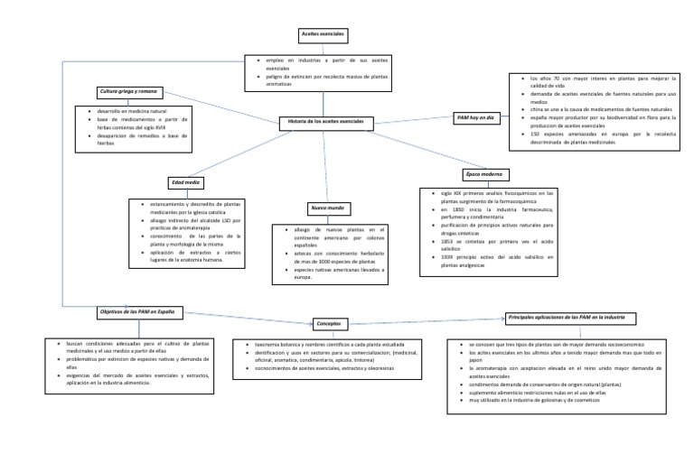
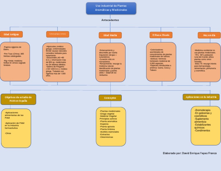
Mapa Conceptual De Las Plantas Medicinales
5 primaria Para repasar la unidad nada mejor que hacer esquemas y mapas conceptuales. Plantas Medicinales jueves 9 de julio de 2015.

Plantas Medicinales Mapa Conceptual
Mapas conceptuales y esquemas sobre las plantas.

Mapa conceptual de las plantas medicinales. Mapa Conceptual Publicado por Unknown en 1113. Crear un mapa mental. Enviar por correo electrónico Escribe un blog Compartir.
MAPA CONCEPTUAL DE LAS PLANTAS PARA ACORDARNOS MEJOR SOBRE LAS PLANTAS AQUI LES PRESENTO UNOS MAPAS CONCEPTUALES. PLANTAS MEDICINALES - Mapa Mental. Aplíqueles agua semanalmente si es necesario.
Mapa conceptual sobre las plantas medicinales Recibe ahora mismo las respuestas que necesitas.

Mapa Conceptual Cumarinas Farmacognosia Plantas Medicinales Udocz

Plantas Medicinales Para Ti Docsity
Que Es Un Mapa Conceptual Un Mapa Futuros Ingenieros Facebook
![]()
Plantas Medicinales Mapa Mental

Mapa Conceptual Plantas Medicinales Plantas Medicinales Salud Udocz

Planta Las Plantas De Semillas Mapa Conceptual Imagen Png Imagen Transparente Descarga Gratuita

Planticas Aprendiendo Las Propiedades De Las Plantas Medicinales A Traves De Las Tic Mapa Mental Planticas
Las Plantas Y Hierbas Que Curan A Los C Mapa Mental
Mapa Conceptual Pdf Plantas Medicinales Medicina
Mapa Conceptual Plantas Medicinales Plantas
Plantas Medicinales Mindmeister Mapa Mental

Mapa Conceptual De Las Plantas Ayuda Por Favor Brainly Lat
Las Plantas Mapa Mental Amostra

Plantas Medicinales Mapa Conceptual Sobre Las Plantas Medicinales Sebastian Suarez

Ze Portuguesamppe No Twitter 20abr Estudiantes De La Uen Palacios Fajardo Mcpo Paez Desarrollan Las Actividades De Cadafamiliaunaescuela Con La Elaboracion De Mapa Mental Sobre Las Plantas Medicinales Y Sus Beneficios Para









Posting Komentar untuk "Mapa Conceptual De Las Plantas Medicinales"