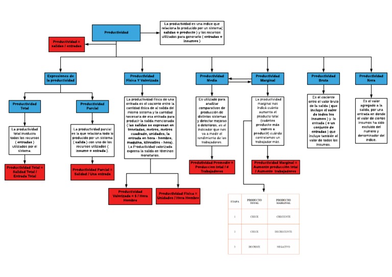
Mapa Conceptual De Productividad
Hay mapas mentales que presentan las mejores herramientas de productividad en la industria mapas mentales con consejos y fórmulas sobre cómo realizar las cosas mapas mentales sobre gestión del tiempo y decenas de. En nuestra biblioteca pública de mapas mentales hallarás cientos de mapas mentales enfocados a la productividad.

Medicion Y Mejoramiento De La Productividad Mapa Conceptual U5 Programa Formal Y Estrategias De Mejoramiento De La Productividad

Eficiencia Eficacia Efectividad Productividad Mindmeister Mapa Mental
Introduccion A La Productividad Mapa Mental

Mapa Conceptual Gerencia De Calidad Y Productividad Signed
Conceptos De Produccion Productividad Mapa Mental
![]()
Mapa Conceptual Productividad Y Competitividad 1303
Productividad Laboral Mapa Mental

Mapa Mental De Productividad By Pablo Calderon Espinoza

Med Mej Prod Mapa Conceptual Medicion De La Productividad

Mapa Conceptual Sobre Productividad Empresarial

Mapa De Conceptos Calidad Productividad Y Competencia

Med Mej Prod Mapa Conceptual Tecnicas Basicas Para El Mejoramie Mind Map Concept Map Map
Eficiencia Eficacia Efectividad Productividad Mindmeister Mapa Mental

Productividad 1 Mapa Conceptual U 3
Mapa Conceptual Productividad Pdf Pdf Ciencias Economicas Economias
Mapa Mental De Productividad Economias Produccion Y Fabricacion

Mapa Conceptual Productividad Y Competitividad

Unidad 1 Productividad Y Mercado Pagina Web De Econopolitica1







Posting Komentar untuk "Mapa Conceptual De Productividad"