Mitosis Y Meiosis Mapa Conceptual
Mitosis y Meiosis La mitosis es un proceso de división celular asociada a la división de las células somáticas. Mitosis y Meiosis - Mapa conceptual con imágenes.
Mapa conceptual con imágenes.
Mitosis y meiosis mapa conceptual. Sin centriolo s y. Gr ado y grupo. Mitosis y Meiosis Ver más.
Re yes Ana stacio A nel Michel. IVETTE ALEJANDRA GONZÁLEZ VELÁZQUEZ. Las células somáticas de un organismo.
Created with Raphaël 230. Mitosis y Meiosis - Mapa conceptual con imágenes - StuDocu En StuDocu encontrarás todas las guías de estudio material para preparar tus exámenes y apuntes. Mapa conceptual Mitosis y Meiosis.

Cuadros Sinopticos Sobre Mitosis Y Meiosis Diferencias Cuadro Comparativo
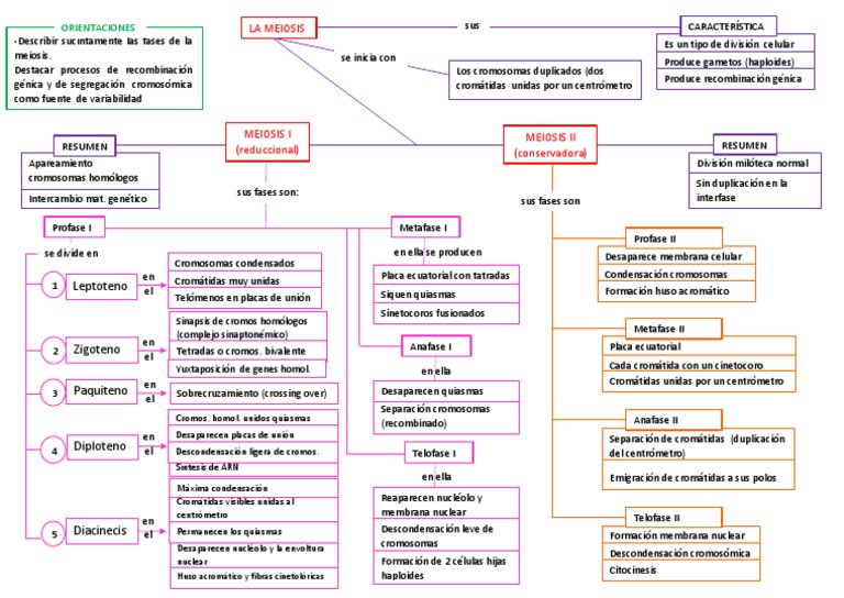
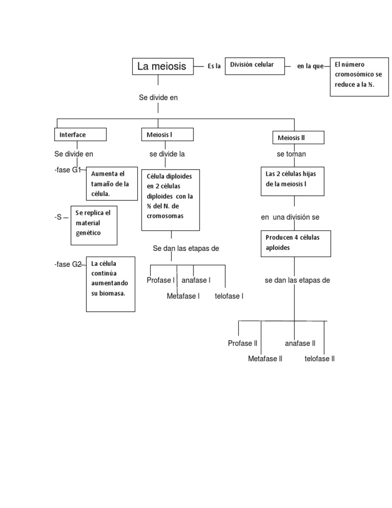
Mapa Conceptual De La Meiosis Laura Ok Pdf

Imagen Png Imagen Transparente Descarga Gratuita

Diferencias Entre Mitosis Y Meiosis Cuadro Comparativo

Mapa Conceptual De Mitosis Y Meiosis Docsity
Evidencia 1 Mitosis Meiosis Y Reprodu Mapa Mental
![]()
Mapa Conceptual De La Mitosis Docsity

Cuadros Sinopticos Sobre Mitosis Y Meiosis Diferencias Mitosis Y Meiosis Mitosis Como Ensenar A Leer
Meiosis Mapa Conceptual Guia Paso A Paso

Mapa Conceptual De La Mitosis Demi Mapa
![]()
Mapa Conceptual Mitosis Y Meiosis Alumna Reyes Anastacio Anel Michel Grado Y Grupo 5to Bm Studocu

Esquema Basico De La Mitosis Meiosis Mitosis Mitosis Y Meiosis Descargas De Fondos De Pantalla

Mapa Conceptual De La Meiosis Docsity

Reproduccion Celular Division Celular Mitosis Meiosis
Mapa Conceptual Meiosis Mitosis Genetica Molecular







Posting Komentar untuk "Mitosis Y Meiosis Mapa Conceptual"