Mapa Mental Sobre El Ecosistema
El conjunto de todas las poblaciones de un ecosistema forma una comunidad. Haz clic aquí para centrar el.
Ecosistema Acuatico Mapa Mental
Pinguinitocrack pinguinitocrack 07072020 Biología Universidad Mapa mental sobre de los componentes.
Mapa mental sobre el ecosistema. Created with Raphaël 230. El Ecosistema - Mapa Mental. Por Eugenia Valladares - hace 6 años.
Todos los miembros de una especie que habitan en un ecosistema forman una población. Mapas conceptuales sobre ecosistemas. Mapas Mentales Similares Esbozo del Mapa Mental.
Mapa mental ecosistema Conjunto de componentes vivos animales y vegetales y no vivos medio físico aire minerales agua etc que. El Ecosistema - Mapa Mental. Crear un mapa mental.

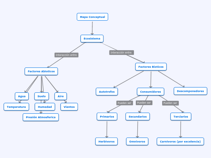
Mapa Conceptual De La Relacion Entre Ecosistema Natural Y Ecosistema Download Scientific Diagram
Mapa Conceptual Ecosistema Mapa Mental

15 Ideas De Mapa Mental Ecosistema En 2021 Mapa Mental Dibujitos Sencillos Ropa De Chicas

Mapa Conceptual Ecosistema De Aprendizaje Para La Educacion Virtual

Componentes De Un Ecosistema Mindmeister Mapa Mental
Mapa Conceptual De Ecosistema Pdf Ecosistema Suelo

Mapa Mental Ecosistemas By Edith Yesenia Galindo Equivel Issuu
Mapa Conceptual La Conservacion De Los Ecosistemas

Mapa Mental Ecosistema Mind Map

Mapa Conceptual Sobre Biodiversidad Docsity

Mapa Conceptual Ecosistema Terrestre Y Acuatico Mapa Conceptual Ecosistemas
![]()
Mapa Mental Ecologia Y Ecosistema
El Impacto Del Hombre En Los Ecosistemas Y Probl Mindmeister Mapa Mental

Ecosistema De Las Selvas Tropicales Portal De Medios Didacticos De Siemens Stiftung

Ecosistemas Mapa Conceptual Ecosistemas Mapa Conceptual Mapa Conseptual Mapas

Mapa Mental Sobre Ecologia Y Ecosistemas Digitales Blog De Fernando Santamaria






Posting Komentar untuk "Mapa Mental Sobre El Ecosistema"