Mapa Conceptual De Los Romanos
14 personas pobres vivían en casas pequeñas. 2 CÓMO SE DESPLAZABAN.
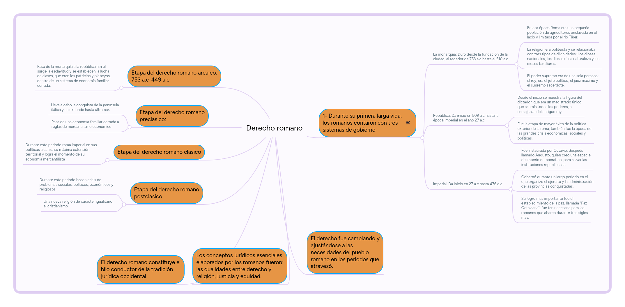
Derecho Romano Mindmeister Mapa Mental
Fue el tercer periodo de civilización romana en la antiguedad edad clásica posterior a la República romana y caracterizado por una forma de.
Mapa conceptual de los romanos. 11 hace 2000 años. 12 construyeron muchas ciudades. 21 por caminos de.
13 se reunían en el foro que es una gran plaza. 15 personas ricas vivían en casas grandes llamadas domus.

Esquemas Y Mapas Conceptuales De Historia Los Origenes De Roma Roma Historia De Roma Mapa De Roma

Esquemas Y Mapas Conceptuales De Historia El Imperio Romano Imperio Romano Historia Del Imperio Romano Republica Romana

Filosofia Romana By Sofia Pozuelos

Mapa Conceptual Del Imperio Romano Brainly Lat
Comunidad Cristiana Agape Este Es El Mapa Conceptual De Romanos 1 1 7 Que Estaremos Compartiendo Manana Domingo A Las 3 00 Pm Estamos Trabajando Para Transmitir En Vivo Estos Temas En Youtube
Mapa Mental Civilizacion Romana Pdf

Historia Del Arte Mapa Conceptual Arte Romano Edwarth

Esquemas Y Mapas Conceptuales De Historia La Monarquia Romana Monarquia Romana Mapa Conceptual Derecho Romano
![]()
Mapa Conceptual Imperio Romano

Esquemas Y Mapas Conceptuales De Historia De La Republica Al Imperio Historia Del Imperio Romano Ensenanza De La Historia Historia De Roma

Caida Del Imperio Romano Docsity
Mapa Conceptual La Republica Romana Portafolio Interactivo Digital Pid

Ejemplo De Mapa Conceptual De La Republica Romana Download Scientific Diagram

Imperio Romano Curriculum Nacional Mineduc Chile

Mapa Conceptual Imperio Romano







Posting Komentar untuk "Mapa Conceptual De Los Romanos"