Sistema Operativo Mapa Conceptual
SISTEMAS OPERATIVOS - Mapa Conceptual. Por alexander funetes - hace 4 años.

Mapa Conceptual Para Ensenar Sistemas Operativos Download Scientific Diagram

Marlon Ortegon Hernandez Mapa Conceptual Sistema Operativo
![]()
Mapa Conceptual De Sistemas Operativos

Jose Duarte On Twitter Mapas Conceptuales De Sistema Operativo Cs3vesp

Mapa Conceptual Del Sistema Operativo

Mapa Conceptual Del Sistema Operativo Tecnologias De La Informacion Y Comunicacion Libros De Informatica Adivinanzas Y Trabalenguas

Mapa Conceptual De Sistema Operativo
Concepto De Sistemas Operativos Sus Funciones Ti Mindmeister Mapa Mental
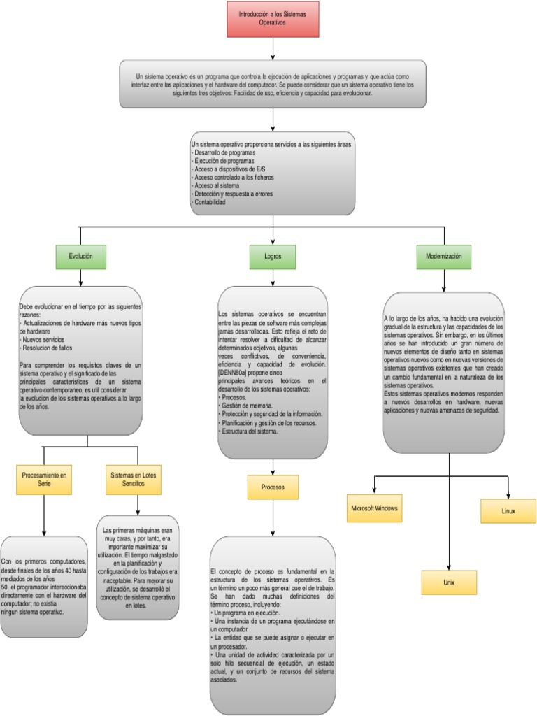
Mapa Conceptual Introduccion A So Pdf Sistema Operativo Proceso Computacion
![]()
Doc Mapa Conceptual De Sistemas Operativos Roberto Cruz Velasquez Academia Edu

Mapa Conceptual De Sistema Operativo Windows Informaticaunid
Funciones Basicas Que Realiza El Sistema Operativo Mindmeister Mapa Mental

Mapa Conceptual Que Habla Sobre Los Sistemas Operativos School Mean Girls Software

Sistemas Operativos Mapa Conceptual Evolucion De Los Sistemas Operativos

Mapa Conceptual Sistema Operativo Linux
![]()
Mapa Conceptual Del Sistema Operativo
Mapa Conceptual De Sistemas Operativos Guia Paso A Paso

Calameo Mapa Conceptual Sistema Operativo
Mapa Conceptual De Tic Que Es El Sistema Operativo
Mapa Conceptual Sistema Operativo Keiner Pdf Computadoras Personales Sistema Operativo





Posting Komentar untuk "Sistema Operativo Mapa Conceptual"