Mapa Conceptual Sobre La Energia
Existen diferentes formas de energía en el mapa conceptual explico cada una. Es la energia que permite generar.

Mapa Conceptual Sobre La Energia
Es la suma de la energía cinética y potencial.
Mapa conceptual sobre la energia. Se debe a la posición y al movimiento de un cuerpo.

Mapa Conceptual Tipos De Energia Vecinadelpicasso

Mapa Conceptual Sobre La Energia Youtube

Resultado De Imagen Para Un Ejemplo Mapa Conceptual De La Energia Fuentes De Energia Renovable Formas De Energia Energia

Mapa Conceptual De Las Manifestaciones De La Energia Brainly Lat

Mapa Conceptual Del Topico Energia Del Programa Electoral Pp 2011 Download Scientific Diagram

La Energia Mapa Conceptual Espanol

Mapa Conceptual De La Energia By Mariana Jaramillo Gonzalez

Mapa Conceptual De Los Tipos De Energia Brainly Lat
Mapa Conceptual De La Energaa Solar Demi Mapa
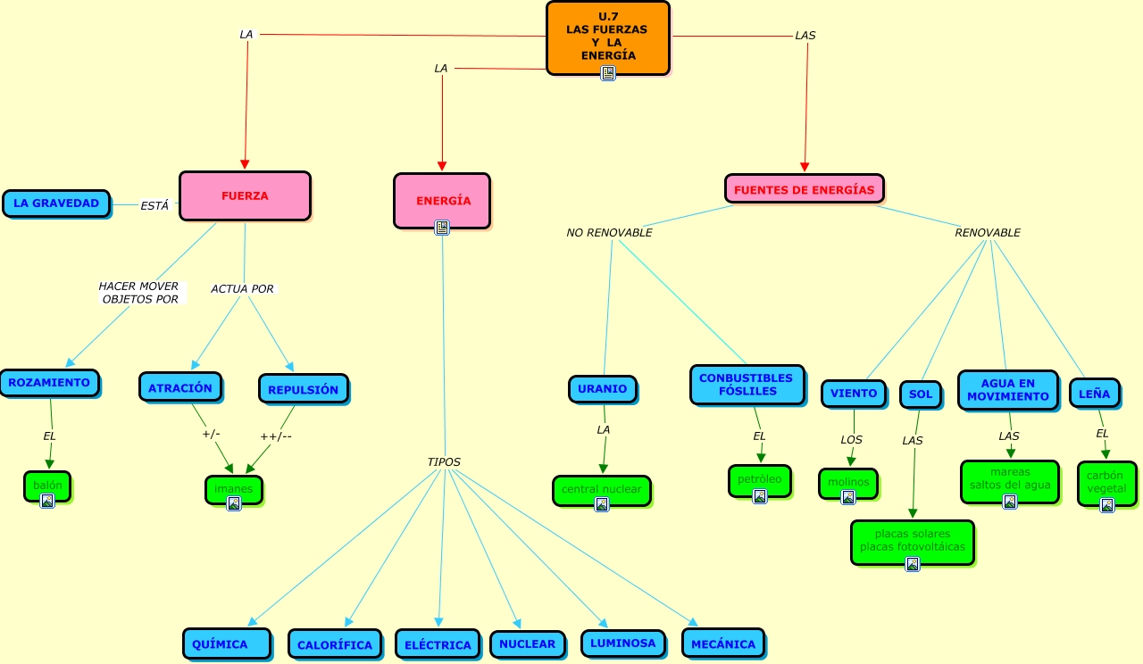
Mapa Conceptual De La Fuerza Y La Energia 7 1 Que Es La Fuerza Y La Energia
![]()
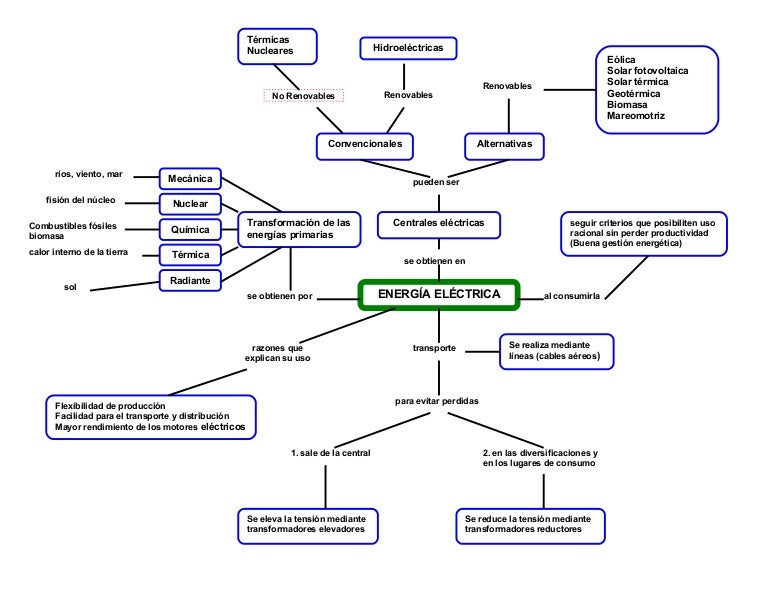
Mapa Conceptual Energia Electrica
Mapa Conceptual De La Energia Carte Mentale

Mapa Conceptual De La Energia By Mariana Jaramillo Gonzalez

Mapa Conceptual Energia Electrica

Mapa Conceptual De La Energia Youtube

Trabajo Potencia Y Energia Mapa Conceptual De Fisica
Energia Cinetica Y Potencial Mapa Conceptual Sobre Energia Potencial Y Cinetica

Energia Materia Mapa Conceptual Cerca Amb Google Mapa Conceptual Mapa Conseptual Propiedades De La Materia
Mapa Conceptual De La Energia Eso Es Ciencia





Posting Komentar untuk "Mapa Conceptual Sobre La Energia"