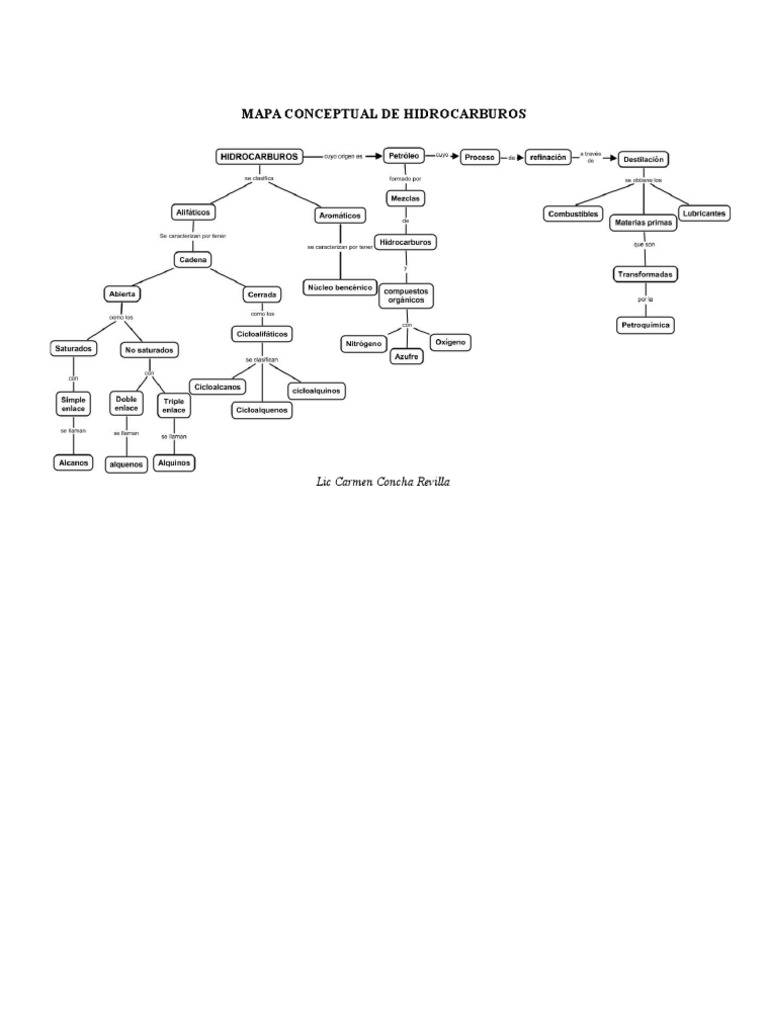
Mapa Conceptual De Hidrocarburos
Mapa Conceptual de Hidrocarburos. Propiedades físicas de los compuestos orgánicos.

Quimica Organica Clasificacion De Los Hidrocarburos Quimica Del Carbono Quimica Clase De Quimica
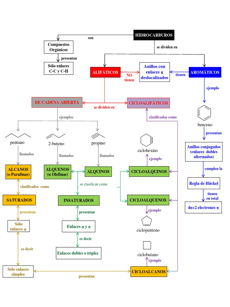
Estructura de la materia y reactividad.

Mapa conceptual de hidrocarburos. Justa Carmen Concha Revilla. Tipos de reacciones Orgánicas y mecanismos de reacción. Hacer clic para expandir la información del documento.
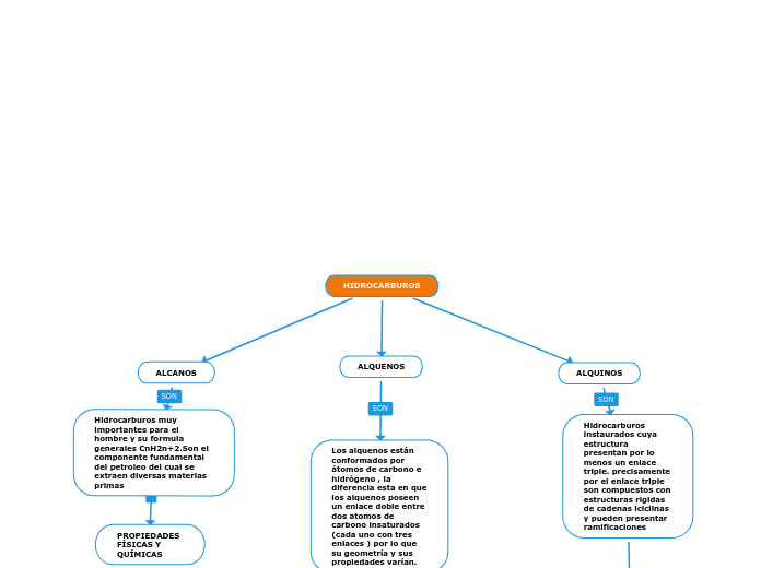
Características estructurales de las moléculas orgánicas. 71 7 71 encontró este documento útil 7 votos 3K vistas 2 páginas. Punto de Ebullición de.

Mapa Conceptual De Hidrocarburos Brainly Lat

Mapa Mental De Los Hidrocarburos Raja Komputer
Mapa Conceptual Hidrocarburos Color Pdf Hidrocarburos Quimica Fisica

Cuadros Sinopticos Sobre Hidrocarburos Ejemplos Y Clasificacion Cuadro Comparativo

Mapa Conceptual De Hidrocarburos Doc Document
Reglas Para Nombrar Hidrocarburos Alifaticos

Clasificacion De Hidrocarburos Ensenanza De Quimica Nomenclatura Quimica Notas De Quimica

Quimica Del Carbono Mapa Conceptual Tipos De Hidrocarburos
Mapa Conceptual De Hidrocarburos

Mapa Conceptual Origanica Hidrocarburos

Mapa Conceptual De Hidrocarburos Docsity

Mapa Mental De Hidrocarburos Docsity

Quimica Del Carbono Tipos De Hidrocarburos Mapa Conceptual

Mapa Conceptual De Los Hidrocarburos Mapa Conceptual Mapas Gaseoso

K Mapa De Hidrocarburos Como Son Las Moleculas Weblog







Posting Komentar untuk "Mapa Conceptual De Hidrocarburos"